I have a serious moral objection to shooting my neighbors. And even if they do play Bruno Mars at a high volume throughout the day, and their noisy dogs are unmanaged, and their over-stuffed gravel path has basically pushed my fence over, I won’t cross that terrible moral line into killing.
But if another person, deputized and empowered by the state, shoots and kills my neighbor, I can dismiss, justify, or even celebrate that shooting as a matter of ‘law and order’.
Welcome to the world of MAGA evangelical morality1. Confused? I don’t blame you. The dissonance of this kind of moral calculus would befuddle most people outside the appropriate ideological lines. So here’s something of a primer to help you understand how it works.
The Basics of the System
To wrap your head around it, it helps to view this moral system in two tiers:
Tier One – The Realm of Personal Holiness
This tier is about our individual moral choices. In this zone, we apply the teachings of Jesus and a selection of our favorite biblical codes to our day-to-day decisions. This is the realm where we default to the ‘golden rule’ in our treatment of others and our ethical decisions – or at least believe that we should.
Tier Two – The Realm of National Interest
In the second tier, a higher law applies. It’s a law by which anything deemed ‘good for the country’ supersedes and cancels out rudimentary Judeo-Christian ethics. Here, the teachings of Jesus do not come into effect, even for his followers, because they don’t work.
It’s a moral system that allows otherwise-decent people to condone terrible things and support the people who carry them out.
By way of explanation, here are some examples:
- In my personal prayer times, I should pray for my enemies, as Jesus commanded (Tier 1). But I should relish the idea of my country destroying its enemies with extreme prejudice. I should also agree that, when domestic ‘enemies’ (liberals, woke people, and non-MAGA Christians) are arrested or killed, justice has been served (Tier 2).
- If an innocent person in my community becomes the victim of violence, I should be horrified. And I certainly shouldn’t perpetrate such violence (Tier 1). But when I’m watching live footage of my country bombing a rival state, where innocent civilians become ‘collateral damage’, I should rejoice that national power has been showcased, and remind myself that making an omelette means breaking eggs (Tier 2).
- On Sundays, I should sing about the immeasurable mercy of God towards me (Tier 1). From Monday to Saturday, though, I should hope and expect that our nation shows no mercy to immigrants taking jobs from real Americans (Tier 2).
- I should treat everyone I meet with respect, no matter what their race (Tier 1). But whenever racial and ethnic minorities assert that racism pervades national systems, I should counter that they’re overreacting and should feel lucky to live here.
- From time to time, I should give a few dollars to people less fortunate than myself (Tier 1). But I should be angry if my tax dollars provide health care to people less fortunate than myself, instead of expanding the country’s military and economic dominance (Tier 2).
- I should celebrate and defend the sanctity of life in the womb (Tier 1). But once the child is born and becomes a drain on the economy, I should celebrate when the government cancels his mother’s food stamps (Tier 2).
The ‘Trump Caveat’
Simple and straightforward. Before you get too confident, though, there’s an ideological wrinkle that complicates matters. Consider these hypothetical scenarios and their appropriate responses:
Scenario 1: A Democratic president cheats on his wife.
Jesus’ words and the biblical witness strictly condemn adultery. This is a morally indefensible act, and I must declare this man unfit for the highest office.
Scenario 2: The current president cheats on his wife.
This act should be overlooked. We’re voting for a president, not a pastor, and we’re commanded to forgive.
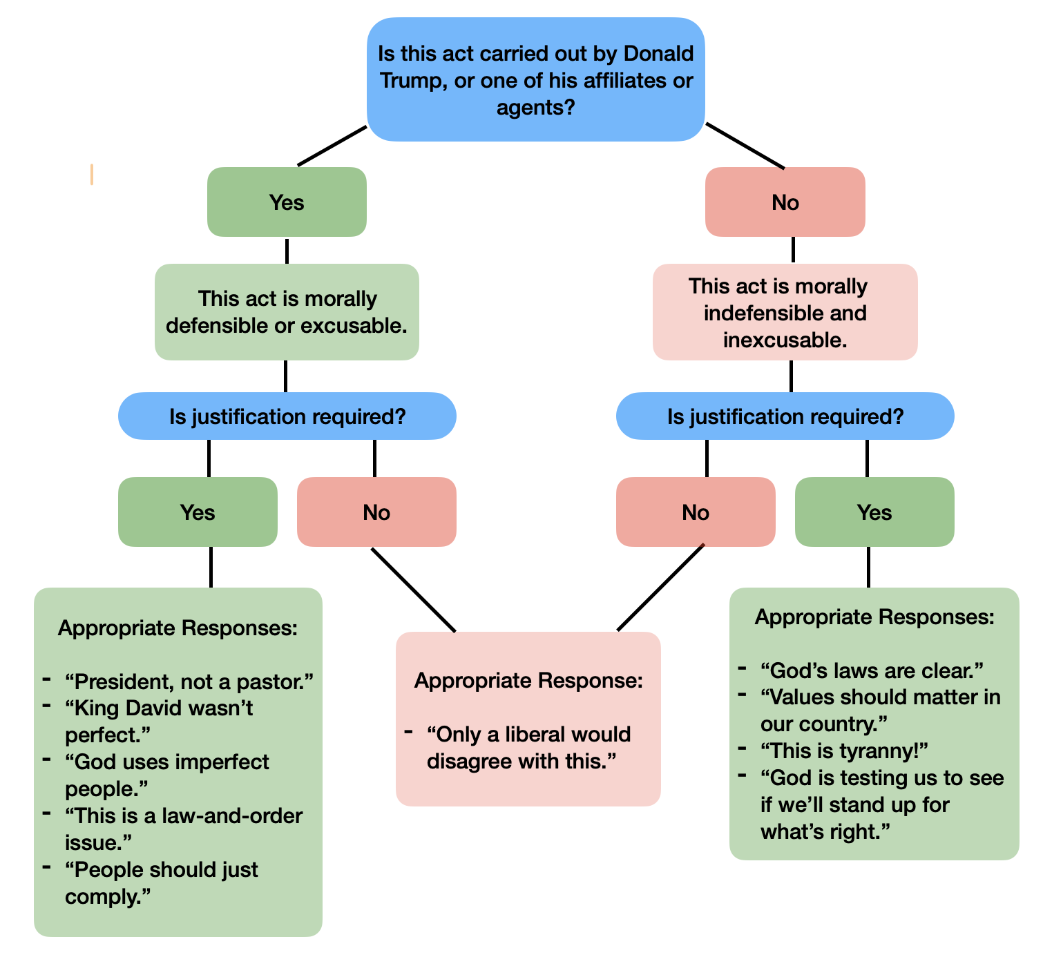
“Wait!” I hear you saying, “That’s pure hypocrisy!” Well, you might think so. But this is where the ‘Trump Caveat’ comes into play. This helpful decision tree should clarify how it works:

Back to basics
“That’s just shifting the goalposts!” you might be screaming. Ah, but the ‘Trump Caveat’ plainly fits within the Tier 2 rubric, where what is ‘good for the country’ is the key assessment criterion. Donald Trump makes the country strong, and therefore has been chosen by God. So his conduct transcends standard moral principles. Likewise, the conduct of those within his circle. Democrats, on the other hand, weaken the nation and its moral fiber. Thus, they can never be justified, forgiven, or excused.
Hopefully, this brief primer will give you insight into the daily examples of moral reflection emerging from the MAGA evangelical landscape. With any luck, you won’t be tempted to respond to these with anything as overly simplistic as basic human decency or the teachings of Jesus.
- I say ‘MAGA evangelical morality, because there are wicked and deluded evangelicals out there who do not adhere to this system.
image sources
- Trump Caveat Decision Tree: Created by Adam Benner
- MAGA Moral Handbook: Created by Gemini AI at author’s request


Leave a Reply